Создать аккаунт
Все об автомобилях » Полезные статьи » Система безопасности » Как сделать сигнализацию с помощью мобильного телефона для авто своими руками: схема и видео

Как сделать сигнализацию с помощью мобильного телефона для авто своими руками: схема и видео

Как сделать сигнализацию с помощью мобильного телефона для авто своими руками: схема и видео

Современный рынок предлагает пользователям большой выбор противоугонных систем и сигнализаций для автомобилей. Не так давно в продаже появились GSM устройства, которые позволяют отслеживать активность в салоне машины и предупреждать водителя о возможном проникновении. Как работает такая сигнализация с помощью мобильного телефона, и можно ли ее сделать своими руками — подробная информация по этому вопросу приведена ниже.

[ Скрыть]

Принцип работы самодельной мобильной сигнализации на основе телефона

Принцип работы самодельного охранного устройства на основе сотового телефона достаточно простой. Заключается он в оповещении владельца транспортного средства путем звонка на его мобильный телефон при проникновении в авто. Благодаря этому автовладелец может узнать о состоянии защиты машины, даже если он будет находиться в другом городе или стране.

Как сделать сигнализацию с помощью мобильного телефона для авто своими руками: схема и видео

Если датчик фиксирует нарушение периметра охраны, на клавиатуре происходит замыкание на контактах одной из клавиш. На этой кнопке, где будут замыкаться контакты, необходимо заранее выставить номер для быстрого вызова, так система позвонит на номер автовладельца. Когда дверь автомобиля откроется, должен сработать контроллер, который отправит сигнал на мобильный.

Как сделать самостоятельно?

Несмотря на то, что такая система на первый взгляд может показаться достаточно сложной, сделать ее своими руками вполне возможно. Предлагаем ознакомиться с подробной инструкцией по изготовлению.

Инструменты и материалы

Перед тем, как приступить к началу выполнения работ, необходимо подготовить все материалы, в частности:

  1. Вам потребуется мобильный телефон, мы рассмотрим схему изготовления на примере мобильного Нокиа 1100. На практике этот телефон практически «не убиваемый», поэтому такая модель отлично подойдет для выполнения основной функции. Можно взять и другой телефон, но важно, чтобы он был оборудован механической клавиатурой и имел функцию быстрого вызова. Сенсорные гаджеты для этой задачи не подойдет.
  2. Также потребуется гарнитура с микрофоном, она будет выполнить функцию контроля состояния звука в салоне транспортного средства.
  3. Для изготовления схемы пригодится паяльник с оловом и канифолью, также нужны провода для подключения.
  4. Геркон либо кнопочный контроллер открытия двери.
  5. Для обеспечения бесперебойной работы сигналки понадобится аккумуляторная батарея, ее емкость должна составить 12 вольт или более.

Как сделать сигнализацию с помощью мобильного телефона для авто своими руками: схема и видео

Этапы

Как сделать GSM-сигнализацию для авто:

  1. В первую очередь вы должны определиться с тем, какую именно кнопку на подготовленном телефоне будете настраивать для быстрого набора. При помощи меню вам надо настроить быстрый вызов и назначить на эту клавишу свой номер мобильного, чтобы система могла в любой момент позвонить на него.
  2. После этого сотовый девайс нужно будет разобрать, отсоединить и убрать в сторону корпус, демонтировать металлическую основу с дисплеем. Сделав это, вы можете увидеть схему, на которую нанесена пленка. В случае с телефоном Нокиа 1100 пленка будет белой.
  3. Затем аккуратно, при помощи канцелярского ножа, нужно будет проделать два надреза небольших размеров под кнопкой, которая будет использоваться для вызова. На самой плате необходимо приподнять пленку, под ней вы сможете увидеть мембрану. Эта мембрана будет выгибаться при нажимании на кнопку, в результате чего контакты на ней будут замыкаться. Здесь два контакта — так называемый пятачок и заземление.
  4. После этого следует паяльником припаять дополнительный провод к заземлению и пятачку, то есть к двум контактам. Чтобы сделать это, вам потребуются две жилы из шлейфа. Лучше всего будет взять именно жилы, поскольку это позволит снизить вероятность ложной активации и срабатывания вашей сигналки.
  5. Когда эти действия будут выполнены, вам надо будет заклеить мембрану, это позволит предотвратить возможное замыкание в дальнейшем. Учтите, что мембрану нужно именно заклеить, а не удалить, особенно, если в будущем вы планируете вновь использовать этот телефон по его прямому назначению.

Как сделать сигнализацию с помощью мобильного телефона для авто своими руками: схема и видео

Нюансы подключения мобильного устройства к сигнализации

Итак, основные шаги по разработке самодельной сигнализации выполнены, теперь необходимо выполнить подключение устройства.

Для подключения девайса вы можете использовать один из трех вариантов, рассмотрим подробно каждый из них:

  1. Первый вариант — подключить сотовый девайс через реле, в данном случае контакты на нем будут нормально разомкнуты. Если вы отдаете предпочтение этому варианту, то в таком случае обмотку реле необходимо подсоединить напрямую к выходу автомобильной сигналки. В момент срабатывания самодельного девайса на обмотку реле будет передавать сигнал напряжения, что приведет к замыканию контактов на установленной кнопке.
  2. Следующий вариант — использовать для подключения биполярный транзисторный элемент. В таком случае контакты транзисторного устройства нужно будет подпаять к контактам на клавише телефона. В частности, отрицательный контакт нужно подключить к общему выходу, а коллектор — к центральному контакту непосредственно на кнопке. При данном подключении процесс управления замыкании клавиши будет производиться посредством поступления напряжения на транзистор через резисторный компонент.
    Если при таком подключении будут допущены ошибки, то это также чревато ложными срабатываниями сигналки. Чтобы не допустить этого, резистор следует установить сразу же у вывода базы транзисторного элемента. При таком подсоединении сотовый будет выполнять звонок на указанный номер только в случае поступления напряжения на базу транзистора.
  3. Третий способ — для подключения системы использовать оптопару. Судя по отзывам специалистов в области автомобильной электроники, этот метод считается самым оптимальным из всех. Основным его преимуществом является возможность сделать гальванически развязанную схему. Сам процесс подключения практически не отличается от способа, описанного выше, но здесь есть одно важное отличие. В частности, транзисторный элемент оптопары будет открыть при включении диода, который насыщает его базу.

Благодаря реализации данных способов вы сможете наладить взаимодействие установленной автомобильной сигнализации с сотовым телефоном. Причем речь идет не только о самодельной сигнализации, но и любой брендовой противоугонной системе. Для подключения вам надо будет только замкнуть контакты реле либо подключить устройство напрямую к аккумуляторной батарее (автор видео — канал Alex Derial).

Как сделать бесперебойное питание GSM-сигналки?

Одним из самых основных аспектов этого процесса является обеспечение бесперебойного питания самодельной сигналки. Это нужно для того, чтобы установка работала без перебоев.

Для организации бесперебойного питания вы можете воспользоваться одним из нескольких способов:

  1. Можно использоваться встроенную в сотовый девайс аккумуляторную батарею, при такой схеме процедура зарядки аккумулятора будет производиться благодаря мобильному зарядному устройству. Данный метод считается одним из наиболее простых в плане реализации, однако в этом случае сам аккумулятор будет работать в режиме постоянной зарядки. Это может постепенно разрушить установленную батарею.
  2. Как вариант, можно воспользоваться штатной АКБ, однако для обеспечения бесперебойного питания сотового гаджета вам потребуется элемент питания не более, чем на 4 вольта. А оптимальный ток нагрузки должен быть не выше 1 ампера. Устройство надо будет подключить напрямую к выводам питания телефона с аккумулятором. Ключевым достоинством является возможность обеспечения заряда встроенного аккумулятора на не 100%, как в предыдущем случае, а приблизительно на 70%. АКБ будет исполнять функцию буферной емкости, которая будет использовать только при активации основного источника, то есть телефона.
    Для того, чтобы реализовать этот способ, вам нужно будет переделать любое автомобильное зарядное устройство, которое оборудовано платой mc34063. Процедура переделки будет заключаться в перепайке резисторного элемента обратной связи. Схема mc34063 на сегодняшний день является одной из самых распространенных и дешевых, она устанавливается во многие зарядные устройства, поэтому найти ее не сложно.
  3. Следующий способ — отказаться от использования встроенной батареи в сотовом и подключить систему к аккумулятору сигнализации. Как вы понимаете, этот метод более подойдет для тех машин, которые оборудованы противоугонными системами с собственными АКБ. Если в вашем автомобиле стоит именно такая сигналка, то вам также понадобится преобразовательное устройство на 4 вольта либо же можно использовать стабилизатор LM317. Прежде чем подключить автосигнализацию к источнику питания, нужно будет проверить значение выходного напряжения. Преобразовательное устройство оптимальней всего будет поставить в отсек АКБ, вместо батареи.
    Чтобы питание всегда было бесперебойным, должны использоваться исключительно качественные составляющие схемы. Применение дешевых стабилизаторов, реле и преобразователей может стать причиной преждевременного выхода из строя GSM-сигнализации.

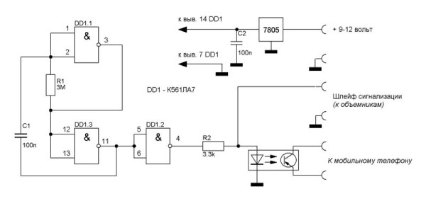
Фотогалерея «Схемы для разработки»

Как сделать сигнализацию с помощью мобильного телефона для авто своими руками: схема и видео

Как сделать сигнализацию с помощью мобильного телефона для авто своими руками: схема и видео

Цена вопроса

Если вы решите купить готовую GSM-сигнализацию, то именно противоугонная система с сиреной и датчиками контроля обойдется покупателю минимум в 4500 рублей. Что касается GSM-трекеров, которые позволяют осуществлять звонок на мобильный телефон автовладельца и следить за местом положения автомобиля, то их цена варьируется от 1000 рублей и выше.

Видео «Наглядное пособие по изготовлению самодельной GSM-сигналки»

Если у вас возникли вопросы касательно выполнения этой задачи, то вы можете ознакомиться с наглядной инструкцией по ее выполнению с описанием основных нюансов (ролик снят каналом 2673Kostya).

0 комментариев
Обсудим?
Смотрите также:
Продолжая просматривать сайт carsq.ru вы принимаете политику конфидициальности.
ОК